2 Channel Steering Knob Control Board Debugging Apparatus
Date:2024-01-23 Views:
Overview
The steering gear control module is a plug and play device. It is simple and easy to use. It equips with three modes to control steering gear,that is knob adjustment, back in function, the serial port instruction control
Function features
1.The 8-bit MCU with mature stability is used to produce high resolution PWM signal and control precision
2.Support manual mode and back mode ,with button switch and indicator light
3.Support knob adjustment and serial port command control on manual mode
4.When the serial port command is controlled, the supporting upper machine can be used or the external MCU can be connected
5.Control channel numbers: 2 channel(M0 and M1 steering gear), same time control by using knob adjustment and return function , to control separately by using the serial port command
6.Accuracy of controlling steering gear: 0.09 degree (i.e. PWM minimum change value 1us)
7.The support controlling cycle is 20ms, and the pulse width is at 0.5-2.5ms (such as Futaba, huisheng, etc.)
8.It can be adjusted directly by using 2S lithium battery charging head
9.Power supply voltage range: 5-9V (specific to actual steering gear supply voltage)
Hardware introduction and description
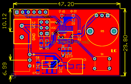
1.Board size: 29.8*47.2 mm
2.Instruction for board connecting ports
VCC.GND: power supply
XH2.54mm port: standby power interface, can connect 2S lithium battery
2X3P PIN header: 2 Channel steering engine connector
TX RX: UART serial port PIN
SWIM NRST: Reserved single chip computer program download port
3.Instruction
(1)About wiring
VCC.GND connect to power supply,connect steering engine on 2X3P pin header,VCC for positive,GND for negative,S for signal terminal
(2)The manual LED will be on and middle led out when it is on manual mode,choosing by panel button.Manual mode includes knob control and serial interface control,the d knob control is default. System will automatically switch them.It chooses knob control when detects the potentiometer turns,and choose a serial port control when receives valid command.
①Knob control
The direct rotating potentiometer can control the steering gear to rotate within 0-180 range.
②Serial port control
Onboard MCU can receive parsing from PC, external MCU devices such as sending a steering gear position instruction (baud rate 9600, compatible with 3.3 V / 5 V level), which respectively control 2 road steering gear, the steering gear position instruction format is: # < ch > P < time >! The meanings are as follows:
A.The # is indispensable start symbol;
B.<ch> the number of the steering gear controlled, 2 channel in total (range: 00-01 corresponding to M0 and M1 of steering gear );
C.P is indispensable fixed symbol instruction format;
D.<time> is the width of PWM signal (range: 0500-2500 corresponds to 0-180);
E.! Is the end of an instruction.
For example: send #00P1500! To rotate the steering gear M0 to 90 °
Send # 01 p1000! To rotate the steering gear M1 to 45 °
Take LC LCSC for example:
Firstly, prepare a USB turn to TTL serial module (such as CH340, FT232, etc.).The TX and RX, GND connects to panel RX and TX, GND respectively. The progress bar can respectively control M0 and M1 by dragging 0 and 1.After Select the correct port number and connects successfully,the diagram is below:
Select the return mode by panel button.At this moment,the manual lamp is out,but the middle lamp is lit.And M0 and M1 are in the middle position at the same time.
Kind tips
The current of steering gear should be enough, because the steering gear is a power consumption device (such as MG995 / MG996 steering gear).User need to change power supply when happen the following:the on-board LED flicks , the steering gear is out of control or the abnormal error significantly
